两年消失8000万张,信用卡收割不动中国年轻人了原标题:信用卡,收割不动中国年轻人了 74 岁的“庆奶”刘晓庆都要闯的霸总短剧,总是靠一些古早味配方让人看得上头。比如那些早年晋江文里... 科技002025-04-24
路透社:华为准备大规模出货新款AI芯片对于中国AI公司来说,这是幸运的时机,他们一直在争先恐后地寻找H20国内替代品,H20是英伟达推出的主要AI芯片。 路透社4月22日报... 城市002025-04-23
特斯拉一季度净收入锐减71% 马斯克:将“大幅”减少政府工作当地时间4月22日,特斯拉首席执行官埃隆·马斯克表示,他计划在5月“大幅”减少为特朗普政府工作,以专注于特斯拉。 马斯克在财报电话会议... 健康002025-04-23
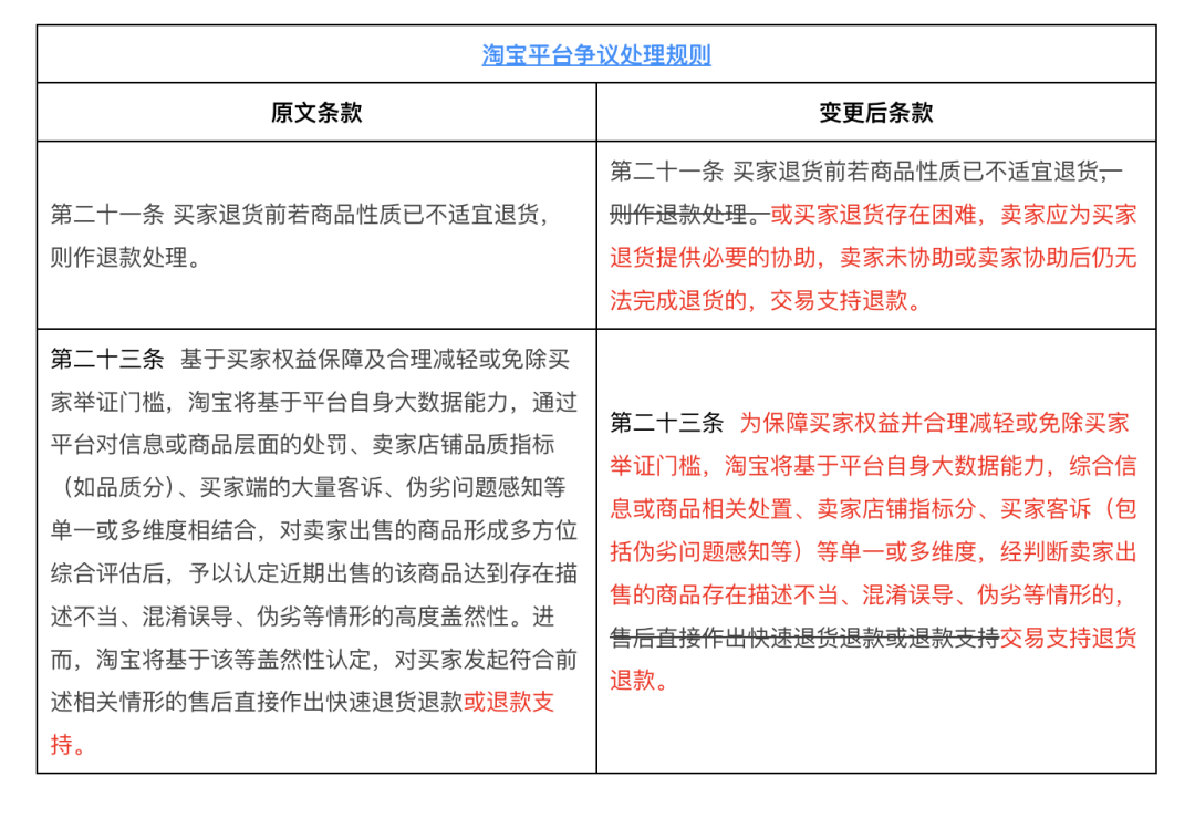
电商集体变更“仅退款”售后规则,各家修订方案有何不同?作者:杨柳 4月22日傍晚,淘宝、抖音电商、拼多多、快手、京东等电商平台集体更新售后规则,备受争议的“仅退款”迎来新一轮的调整优化。目前... 教育002025-04-23
深夜,暴跌1000点!特朗普再施压:降息!美股大跌! 受特朗普威胁解雇鲍威尔言论影响,美股持续走低,截至发稿,纳指跌幅扩大至2.96%,标普500指数跌2.6%,道指跌超1000... 教育002025-04-22
斯诺克:赵心童强势晋级16强 中国军团已有三人通过首轮北京时间4月21日傍晚,在2025斯诺克世锦赛首轮一场32进16的争夺战中,以业余球员身份持外卡参赛的中国球手赵心童,以10比4轻取上届... 教育002025-04-21
普京亲口说出最坏的结局,俄罗斯如果失败,后果恐怕只有一个?据新浪财经报道,尽管俄罗斯仍寄希望于美国总统特朗普能达成一项可接受的和平协议,但据俄方知情人士透露,倘若谈判失败,俄罗斯也做好了继续战斗... 健康002025-04-21
6名台军举五星红旗,拒为台独当炮灰,台媒:赖清德卫兵也要投诚2025年4月16日,台湾地区高等法院宣判的"投诚案"引发轩然大波。6名现役台军士官兵在军营内高举五星红旗,高呼"拒绝为台顽固当炮灰"并... 城市002025-04-21
男子拿邻居钥匙冒充房主多次变卖家中电器 非法获利1000多元南京的陈先生因将大门钥匙藏在消防栓后面,导致家中电器被邻居周某多次变卖。去年8月19日中午,陈先生接到邻居电话,称其家中有搬家声音,陈先... 健康002025-04-21